GESTÃO ALLYSON PAGOU R$ 14,2 MILHÕES, ENTRE 2021 E 2025, A EMPRESAS ALVOS DE INVESTIGAÇÃO DA PF
A Prefeitura de Mossoró pagou R$ 14,2 milhões a empresas investigadas na Operação Mederi, da Polícia Federal, entre os anos de 2021 e 2025. A decisão judicial que autorizou medidas cautelares na investigação apura indícios de irregularidades em contratos na área da saúde em cinco municípios potiguares, e aponta que Mossoró é a principal remetente de recursos à empresa Dismed no período analisado.
Dados extraídos do Tribunal de Contas do Estado do Rio Grande do Norte (TCE-RN) mostram que os valores pagos pelo município à Dismed, entre 2021 e 2025, somam R$ 13,6 milhões. O pico dos envios ocorreu em 2024, quando os repasses chegaram a quase R$ 6 milhões. A investigação também classifica Mossoró como o Município que mais enviou recursos à Drogaria Mais Saúde em 2025, ao destinar R$ 684,1 mil. Com isso, o volume de recursos movimentados entre 2021 e 2025 com as duas empresas alcança a cifra de R$ 14,2 milhões.
Na edição de quinta-feira (29), a TN revelou que o dano mínimo das supostas fraudes aos cofres públicos das cinco prefeituras investigadas é estimado em R$ 13,3 milhões — valor já bloqueado pela Justiça. Desse montante, a maior parte, R$ 9,5 milhões, foi bloqueada cautelarmente em Mossoró.
Os repasses à Dismed cresceram de forma progressiva ao longo dos anos. Em 2021, os pagamentos somaram R$ 143.895,00. Em 2022, o valor subiu para R$ 1.274.671,80. No ano seguinte, 2023, os repasses alcançaram R$ 3.401.155,73. O maior volume foi registrado em 2024, quando a Prefeitura de Mossoró pagou R$ 5.864.704,79 à empresa. Já em 2025, mesmo antes do encerramento do exercício, os pagamentos identificados chegam a R$ 2.920.640,16.
“O volume de recursos públicos envolvidos, somado ao volume de dinheiro em espécie sacado pelas empresas, por si só, já constituiria circunstância digna de suspeita acerca da licitude da relação mantida com o ente municipal”, diz trecho do documento ao qual a reportagem da TRIBUNA DO NORTE teve acesso.
Para os apuradores, a suspeita de irregularidade na movimentação de recursos entre Município e empresa é reforçada “pela proximidade política entre OSEAS MONTHALGGAN, sócio da DISMED, e ALLYSON BEZERRA (prefeito municipal de Mossoró)”.
Nesse trecho, a investigação apresenta um print da rede social de Oseas Monthalggan, onde ele publicou uma foto ao lado de Allyson com a legenda: “Hoje quero parabenizar a esse prefeito, que na minha concepção um dos melhores do Brasil! Ele também veio pra somar, acredita no nosso projeto”. Allyson responde: “Muito obrigado pela lembrança, meu amigo!”. Monthalggan foi candidato a prefeito em Upanema pelo MDB e recebeu 3.181 votos. Ele foi derrotado por Renan Mendonça Fernandes (PP).
Foto: Reprodução/InstagramA decisão destaca que o volume de recursos públicos envolvidos, aliado a outros elementos colhidos no curso da investigação — como pagamentos por produtos não entregues, aquisição de medicamentos em quantidades incompatíveis com o consumo e compras com prazo de validade reduzido —, foi considerado suficiente para justificar o aprofundamento das apurações e a adoção de medidas cautelares.
Os autos ressaltam ainda que as conclusões apresentadas se baseiam em elementos indiciários levantados pelas autoridades policiais e de controle, no âmbito de uma investigação em curso, não representando juízo definitivo sobre a ocorrência de crimes ou responsabilidade individual de agentes públicos ou empresas envolvidas.
A Operação Mederi investiga contratos firmados por prefeituras do Rio Grande do Norte com empresas fornecedoras de medicamentos e insumos de saúde, com foco na aplicação de recursos públicos federais repassados aos fundos municipais de saúde em cinco cidades: Mossoró, Paraú, São Miguel, Serra do Mel e José da Penha. As apurações continuam em andamento.
Valores pagos por Mossoró a Dismed
Foto: Reprodução2021: R$ 143.985,00
2022: R$ 1.274.671,80
2023: R$ 3.401.155,73
2024: R$ 5.864.704,79
2025: R$ 2.920.640,16
Total: R$ 13.605.158,48
Valores pagos a Drogaria Mais Saúde em 2025
Foto: ReproduçãoMossoró: R$ 648.128,68
Dix-Sept Rosado: R$ 248.010,02
Triunfo Potiguar: R$ 182.100,16
Serra do Mel: R$ 110.346,56
Paraú: R$ 103.751,45
Fernando Pedrosa: R$ 63.258,91
Martins: R$ 38.991,50
Angicos: R$ 19.279
Jardim do Seridó: R$ 382,98
Fonte: PF/CGU/TCE-RN
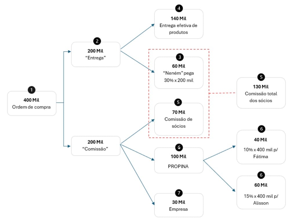
A “Matemática de Mossoró”
Para além do volume financeiro, a decisão judicial detalha o funcionamento interno do suposto esquema, descrito nas investigações como a “Matemática de Mossoró”. O termo refere-se, segundo a investigação, a uma suposta reserva fixa de valores ilícitos dos contratos de medicamentos e falado pelos próprios investigados, conforme diálogos gravados ao longo do inquérito.
De acordo com diálogos interceptados na sede da Dismed e relatórios da Polícia Federal, o grupo operava com uma margem de 25% de retorno sobre o faturamento. A partilha desse percentual era segmentada em várias frentes, dentre as quais: 15% seriam destinados a um agente identificado nas conversas como “Allyson” — que a investigação associa ao prefeito Allyson Bezerra devido ao contexto e à proximidade com os empresários — e 10% seriam direcionados a uma segunda pessoa, referida apenas como “Fátima”.
A investigação ilustra o suposto esquema com um exemplo usado pelos alvos da operação. “Como visto acima, um dos diálogos mais relevantes captados durante a interceptação ambiental diz respeito à divisão de dinheiro, oriundo de pagamentos da Prefeitura de Mossoró. Ao descreverem esta divisão, os seus locutores a denominam de ‘Matemática de Mossoró’”, apontam os investigadores.
Etapas da Matemática de Mossoró, conforme diálogos colhidos pela PF:“MOSSORÓ tem uma Ordem de Compra de quatrocentos mil (R$ 400.000,00).”
“Desses quatrocentos, ele entrega duzentos (R$ 200.000,00)!”
“Dos duzentos ele vai e pega trinta por cento (30%), sessenta (R$ 60.000,00), então aqui ele comeu sessenta (R$ 60.000,00)!”
“Fica cento e quarenta (R$ 140.000,00) pra ele entregar cem por cento (100%).”
“Setenta com sessenta é meu, cento e trinta (R$ 130.000,00).”
“Só que dos cento e trinta nós temos que pagar cem mil (R$ 100.000,00) a ALLYISON e FÁTIMA, que é dez por cento (10%) de FÁTIMA e quinze por cento (15%) de ALLISSON.”
“Só ficou trinta mil (R$ 30.000,00) pra a empresa!”
Foto: ReproduçãoA engrenagem do suposto esquema em Mossoró contava, segundo a decisão, com “contatos de confiança” dentro da estrutura administrativa. A investigação reforça que a operação não poderia acontecer sem a participação ativa ou omissão deliberada de vários servidores da pasta.
Em nota, a defesa de Allyson Bezerra afirmou que não há elementos que vinculem pessoalmente o prefeito às irregularidades investigadas. Segundo os advogados, o mandado foi deferido com base em diálogos envolvendo terceiros e não resultou em qualquer medida restritiva ao gestor.
“A investigação envolve contratos firmados entre municípios e empresas fornecedoras de medicamentos, em diferentes entes municipais, e não se confunde com a atuação pessoal do prefeito de Mossoró”, diz o texto. A defesa ressaltou ainda que Allyson colaborou desde o primeiro momento com as autoridades.
O prefeito de Mossoró ressaltou que, ainda em 2023, editou um decreto municipal determinando que todos os medicamentos distribuídos pela Prefeitura de Mossoró passassem obrigatoriamente pelo Sistema Nacional de Gestão da Assistência Farmacêutica (Hórus), plataforma federal de controle e rastreamento de insumos.
Tribuna do Norte
